Contact Me

ImmoAssist.ai

Impact
Viewing Invites 2.5x Increase
Application Speed 10x Faster
Time Saved 12hr+ Per Week
ImmoAssist.ai Cover

Imagine you're looking for a home in Germany. It's really hard because there aren't enough homes available, and lots of people are applying for the same places. To help with this, we built an app that makes it simpler and faster for people to apply for homes. It even uses AI (artificial intelligence) to automatically send requests to landlords. This case study shows how we tried to make finding a home in Germany easier and faster using smart technology and thoughtful design.

Project Overview Illustration

Too Many People, Not Enough Homes

There are way more people looking for homes than there are houses available. This creates widespread competition.

Speed Matters

The quicker you apply, the better your chances. If you're not fast enough, you miss out on opportunities.

Weak Applications

Many struggle to write good applications, making it harder for them to stand out to landlords.

The goal of our project was simple: make it easier for people to find homes in Germany. We designed a tool that helps users quickly submit applications that stand out, increasing their chances of getting the home they want, even in a competitive market.

Project Goal Illustration

We came up with a smart and simple solution that tackles these problems head-on, focusing on speed and quality of interaction.

Better Applications

Using AI to improve applications, highlighting the right info to impress landlords instantly.

Faster Applications

Automatically sends out applications on behalf of the user, ensuring they are among the first to apply.

24/7 AI Assistant

Always available to help users with questions or provide tips on improving their search strategy.

Here's how our app stacks up against other ways people search for homes:

Real Estate Agencies: These companies help people find homes, but they can be slow and expensive. They charge high fees, sometimes as much as two months' rent. Our app is quicker, and users don't have to deal with commissions.

Real Estate Websites (like ImmobilienScout24 and Immonet): These websites have big listings and helpful filters for searching homes, but they don't help users send applications faster or improve them. Our app fills that gap by focusing on speed and quality.

B2B Platforms (like Airbnb and WG-Gesucht): These platforms are good for short-term stays but don't offer much help for long-term rental applications. Our app is designed specifically for people looking for long-term homes.

AI-Powered Solutions: There are some new AI tools similar to ours, but we're focusing on making the user experience as smooth as possible, adding features that make our app the best choice for renters looking to stand out.

ImmoScout24 ImmoScout24
Immowelt Immowelt
Immonet Immonet
Kleinanzeigen Kleinanzeigen

To build a tool that truly helps, we started by understanding the frustrations and needs of people searching for a home in Germany.

User Personas

User Persona 1
User Persona 2

Empathy Mapping

Empathy Map

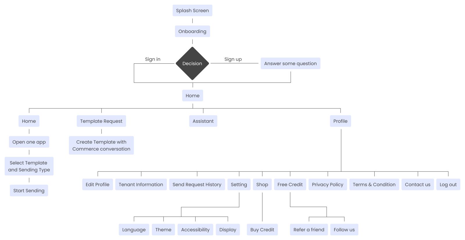
User Flow

User Flow

Mi-Fi Wireframes

Mi-Fi Wireframes

Hi-Fi Wireframes

Hi-Fi Wireframes

To ensure a cohesive experience across all touchpoints, we developed a comprehensive design system and component library.

Design System

Design System

Components

Components Library